BIM培训|中国图学学会BIM考前培训班(中建恒基)
- 2021-11-03 17:06:00
- 小易 转贴
- 3569
中建恒基图学会BIM一级培训班举行!
10月30日,集团成员单位-广东省粤建职业培训学校(以下简称粤建职校)与北京中建恒基工程设计有限公司广东分公司(以下简称中建恒基)开展的中国图学学会第十八期BIM技能等级一级考前培训。本次培训以模拟测验+评分考核+真题讲解的方式进行:先对培训的14位中建恒基学员进行图学会一级考试试题的考核,再由老师现场对模型评分,后详解软件操作。
在本次培训过程中,集团成员单位-粤建职校BIM技术讲师黄楚斌首先对图学会的考试做了介绍,然后就考试快速把握得分点、上机操作流程、BIM等级软件考点、解题思路以及注意事项等进行了充分的讲解。通过加入培训学员群,在课后为培训学员解答疑问,得到了学员一致认可。为中建恒基学员们参加图学会第十八期12月份全国统一考试奠定基础。
为什么要参加全国BIM技能一级培训?
为什么大家都要考图学会BIM一级证书参加图学会BIM一级培训?
那BIM证书有什么用?
1、BIM证书在部分工程招投标中加分
2、可用于职称评审
,专业水平认定、技能水平认定。
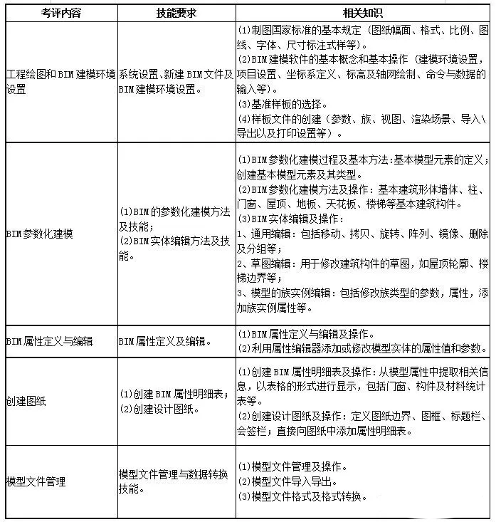
图学会BIM一级考评要求是什么?
图学会BIM技能一级考评表
集团成员单位-粤建职校企业BIM定制简介
集团成员单位-粤建职校培训立足委托单位建筑企业需求,培训分为三个层次:
基础培训:
建议由公司技术青年组成,学习BIM软件基础建模技术,为公司注入BIM技术新鲜感血液,为公司BIM技术管理体系搭建奠定技术人才基础;建立基于BIM技术的精准项目数据源,为企业数字化夯实基础。
管理培训:
建议由公司青年技术骨干组成,有一定施工技术管理经验,奠定BIM技术管理人才基础,对BIM技术团队进行高效合理的生产管理,对公司经营投标、施工生产各环节BIM技术应用进行规划;搭建公司基于BIM技术的数字化体系。
公司培训:
为企业提供上门服务,对公司全体管理人员进行BIM技术理念宣讲,宣讲包含BIM技术前沿、BIM政策、数字化、智能建造理念等方面。理念先行,拓展公司管理层经营生产新思路,依托BIM技术提高施工生产技术能力,利用BIM技术应用培植企业员工创新基因,围绕BIM理念优化公司管理体系提升公司品牌影响力。
粤建职校BIM培训的优势
STRENGTHS
我们的
四大优势
NO.1
广东省建设教育协会BIM专委会秘书处单位
粤建职校作为广东省建设教育协会BIM专委会秘书处单位,
专注于建筑信息模型(BIM)技术的应用、咨
询与服务与BIM人才服务,致力于建筑新技术教育培训服务、
建筑行业科研服务和建筑新技术信息化技术推广应用。
NO.2
实战经验丰富的专业讲师团队
丰富的BIM项目实施经验,后期对参训公司的BIM项目能提供专业的指导。
公司拥有一批相对应的工程师与培训经验丰富的BIM讲师,可以将实际项目经验很好的结合到定制化培训当中,让培训内容真正的贴近实战。
NO.3
专业高效的培训模式和途径
专业的BIM培训经验和实施模式:粤建职校拥有丰富的项目和企业培训经验,实行专业定制化培训模式。
解决广大企业BIM定制培训过程中人数过多难管理,员工积极性不高,领导对员工学习效果难把控,课堂学习氛围难维持等问题,让学员在培训过程中积极,活跃的参训。
该模式也得到了众多培训单位员工和领导的认可。
NO.4
培训推荐就业
粤建职校拥有BIM题库小程序、BIM人才基地小程序,学员可关注小程序进行学习和投递简历,也可以在BIM人才基地小程序上进行热门职业知名企业的搜查。





