一级建造师含金量大涨!建筑业施工总承包资质标准、人员要求汇总
- 2023-10-19 17:00:00
- 小易 原创
- 4026
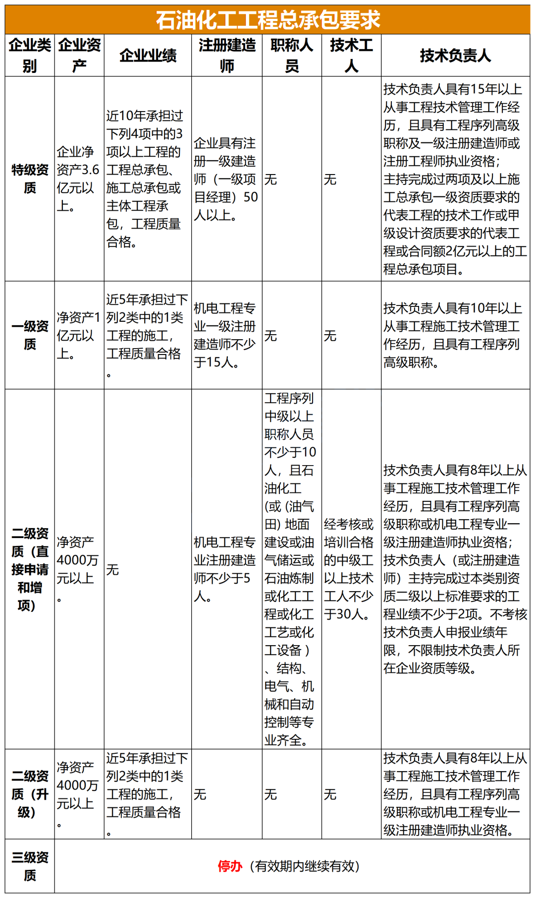
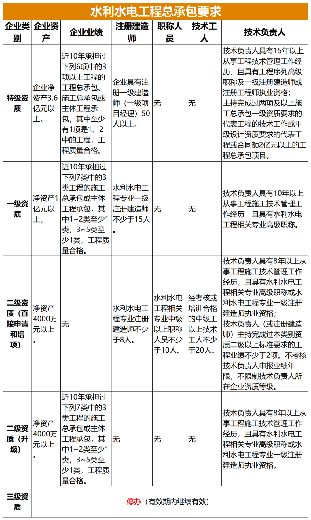
日前,住建部正式发布的 《关于进一步加强建设工程企业资质审批管理工作的通知》(点击回顾) ,自2023年9月15日起施行。此文件出台后,申请施工总承包一级等资质又要满足资质标准中的注册建造师人员数等指标要求了,且个人业绩应当是在“四库一平台”上的A级或B级工程项目。
由此可见, 带业绩的一级建造师含金量大涨!那么《建筑业企业资质标准》(建市〔2014〕159号)中建筑业施工总承包资质标准要求是什么呢?今天,小易将相关内容摘出来,罗列成表格,以供大家阅览。
※本文将根据最新政策对各类施工总承包企业资产、企业业绩、人员要求进行汇总,仅供读者参考!














