重磅!《必须招标的工程建设项目规定》调整,国家发改委发布征求意见稿
- 2020-04-20 16:46:00
- admin 转贴
- 3556
今日,国家发改委发布《必须招标的工程建设项目规定》(修订征求意见稿),对2018版规定进行补充修改。
1、对国有企业事业单位资金 “占控股或者主导地位” 的三种情况进行明确。
2、将《必须招标的基础设施和公用事业项目范围规定》 合并 到《必须招标的工程项目规定》中,同时 取消了“A1级通用机场” 。
3、对必须招标范围内的采购标准进一步细化。
勘察、设计、施工、监理以及与工程建设有关的重要设备、材料的采购 未达到相应标准 的, 该单项采购不属于必须招标范畴 。
该单项采购 由采购人依法自主选择采购方式 ,任何单位和个人不得违法干涉;涉及政府采购的,按照政府采购法律法规规定执行。
发包人依法对工程以及与工程建设有关的货物、服务全部或者部分 实行 总承包发包 ,总承包中勘察、设计、施工以及与工程建设有关的重要设备、材料各部分采购的估算价中, 有一项以上达到本条第一款相应标准的,整个总承包发包必须招标 。
以下内容中红色部分为新增。
《必须招标的工程项目规定》
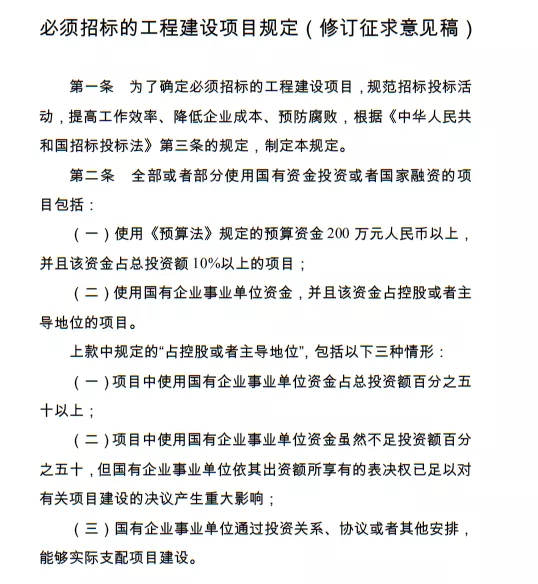
第一条 为了确定必须招标的工程项目,规范招标投标活动,提高工作效率、降低企业成本、预防腐败,根据《中华人民共和国招标投标法》第三条的规定,制定本规定。
第二条 全部或者部分使用国有资金投资或者国家融资的项目包括:
(一)使用《预算法》规定的预算资金200万元人民币以上,并且该资金占投资额10%以上的项目;
(二)使用国有企业事业单位资金,并且该资金占控股或者主导地位的项目。 新增: 上款中规定的“占控股或者主导地位”,包括以下三种情形: (一)项目中使用国有企业事业单位资金占总投资额百分之五十以上; (二)项目中使用国有企业事业单位资金虽然不足总投资额百分之五十,但国有企事业单位依其出资额所享有的表决权已足以对有关项目建设的决议产生重大影响; (三)国有企业事业单位通过投资关系、协议或者其他安排,能够实际支配项目建设。 项目中国有企业事业单位资金的比例,应当按照项目资金来源中所有国有企业事业单位资金之和计算。
第三条 使用国际组织或者外国政府贷款、援助资金的项目包括: (一)使用世界银行、亚洲开发银行等国际组织贷款、援助资金的项目; (二)使用外国政府及其机构贷款、援助资金的项目。
第四条 不属于本规定第二条、第三条规定情形的大型基础设施、公用事业等关系社会公共利益、公众安全的项目, 新增: 必须招标的具体范围包括: (一)煤炭、石油、天然气、电力、新能源基础设施项目; (二)铁路、公路、管道、水运、公共航空 和A1级通用机场等交通运输 基础设施项目; (三)电信枢纽、通信信息网络基础设施项目; (四)防洪、灌溉、排涝、引(供)水基础设施项目; (五)城市轨道交通项目。
第五条 本规定第二条至第四条规定范围内的项目,其勘察、设计、施工、监理以及与工程建设有关的重要设备、材料等的采购达到下列标准之一的,必须招标: (一)施工单项合同估算价在400万元人民币以上; (二)重要设备、材料的采购,单项合同估算价在200万元人民币以上; (三)勘察、设计、监理的采购,单项合同估算价在100万元人民币以上。 新增: 本规定第二条至第四条规定范围内的项目,其勘察、设计、施工、监理以及与工程建设有关的重要设备、材料的采购未达到上款相应标准的,该单项采购不属于本规定的必须招标范畴。
同一项目中可以合并进行的勘察、设计、施工、监理以及与工程建设有关的重要设备、材料的同类采购,合同估算价合计达到本条第一款规定标准的,必须招标。
发包人依法对工程以及与工程建设有关的货物、服务全部或者部分实行总承包发包,总承包中勘察、设计、施工以及与工程建设有关的重要设备、材料各部分采购的估算价中,有一项以上达到本条第一款相应标准的,整个总承包发包必须招标。
第六条 本规定第二条至第四条规定范围内的项目,其勘察、设计、施工、监理以及与工程建设有关的重要设备、材料的采购未达到本规定第五条规定规模标准的,该单项采购由采购人依法自主选择采购方式,任何单位和个人不得违法干涉;涉及政府采购的,按照政府采购法律法规规定执行。
文件原文:
现就《修订稿》向社会公开征求意见。公众可通过以下途径和方式提出反馈意见: 1.登陆中国政府法制信息网(网址:http://www.chinalaw.gov.cn),进入首页主菜单的“立法意见征集”栏目提出意见建议。 2.登陆国家发展改革委门户网站(http://www.ndrc.gov.cn)首页“互动交流”板块,进入“意见征求”专栏,就《修订稿》提出意见建议。 意见反馈截止日期为2020年5月20日。感谢您的参与和支持! 附件:必须招标的工程建设项目规定(修订征求意见稿) 国家发展改革委 2020年4月20日




