广州版建筑工程招标项目“评定分离”操作指引发布
- 2020-12-24 14:00:00
- 小易 转贴
- 4490
近日,广州市住房和城乡建设局发布 《关于探索房屋建筑工程招标项目“评定分离”有关操作的指引(试行)》 (以下简称《指引》),《指引》紧扣 招标投标法 中关于 评标 和 定标 的相关规定,在借鉴其他省、市和吸取广州“评定分离”试点项目经验基础上,以“规范、科学、透明、可追溯”为价值导向,供招标人在“评定分离”时参考使用。
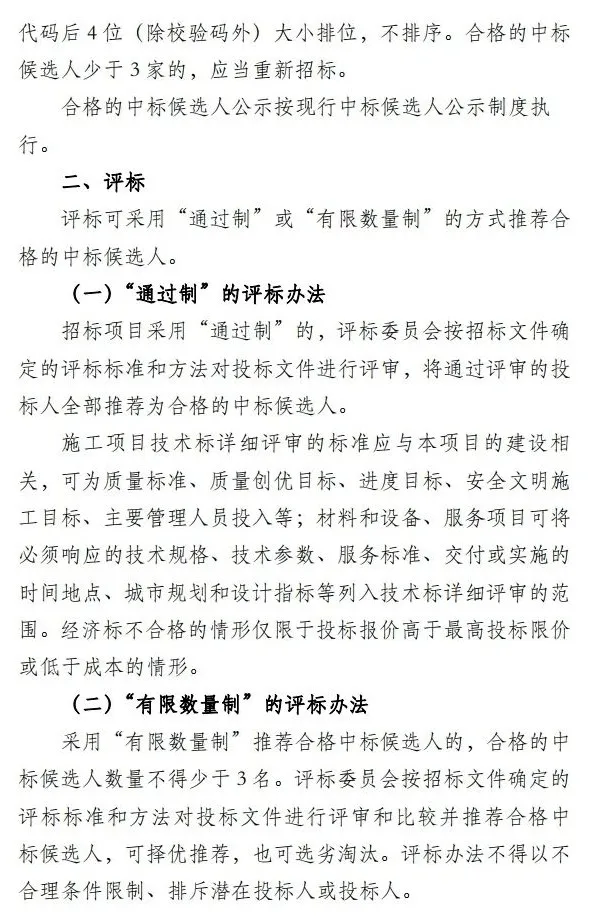
一是以规范的程序为载体,促进招投标过程公平公正。 指引列明了评标、定标、公示、招标人内部决策等程序, 要求招标人将评标办法、定标办法、定标委员会的组建等纳入“三重一大”决策机制和廉洁评估范围 并向本级或上级纪检监察部门报备。为规范定标环节的操作,指引不仅从定标委员会的组建、定标前的准备工作等方面进行了细化规定,还根据不同类型招标项目的具体特点,推荐了6类定标因素,规范招标人的定标决策。同时为实现定标决策程序脉络清晰,指引明确中标人的确定方式 可以是“记名投票+撰写评语”或评分,不鼓励采用随机抽取或集体议事方式确定中标人。
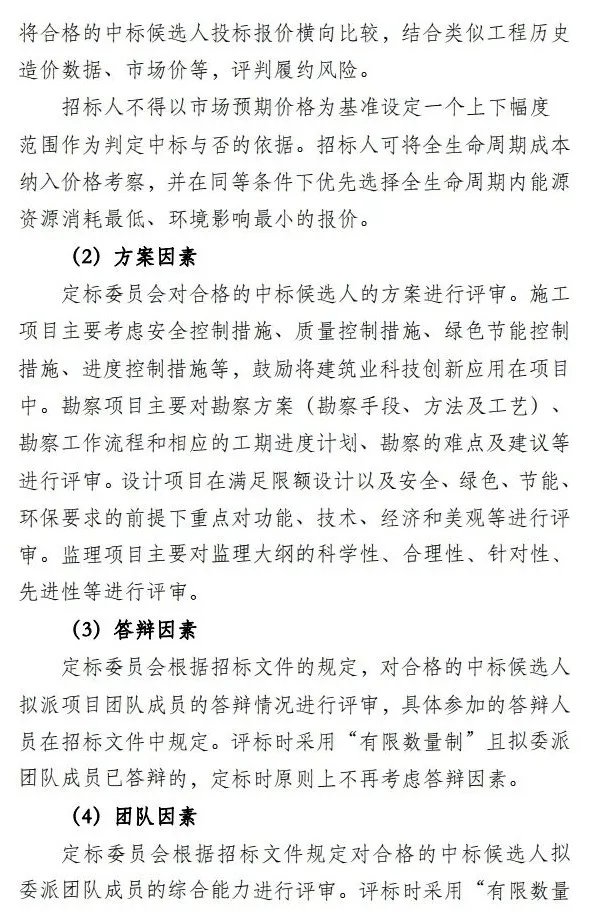
二是以科学的评标定标规则为导向,促进招投标高质量竞争。 指引招标人科学制定“评定分离”方案,在评标阶段引入“通过制”和“有限数量制”两种方式,并对审查标准进行了规定, 强化评标阶段对技术方案的分析、对报价合理性的评审以及对风险的判断。 为压缩“合围优势”,排挤围标串标空间,指引 明确不鼓励设置评标参考价,将投标报价是否贴近评标参考价作为判断投标报价合理性的依据。 在定标阶段,为更好引导招标人对投标报价进行科学评审,指引 提出“市场预期价格” 的概念,招标人 可将此作为分析报价合理性的依据 ,也可据此启动澄清或答辩环节。指引同时明确了定标因素的设置规则, 针对施工和材料设备采购项目,必须对价格因素进行考量,在此基础上可以增加方案、答辩、团队、材料设备性能等因素 ,引导招标人选择产品或服务全寿命周期内成本和质量的最优组合,促进高质量竞争。
三是以公开促“透明”,实现“阳光交易”。 指引明确 定标办法随招标文件同时公开 ,在评标委员会 推荐合格的中标候选人后和招标人完成定标后都需进行公示,定标后公示内容必须包含定标时间、所有合格的中标候选人的评分结果或票数及理由等。 通过信息公开降低信息不对称程度,将评标定标全过程置于公众监督之下,强化市场主体和社会等外部监督,有效规范责任主体的行为,实现“阳光交易”。
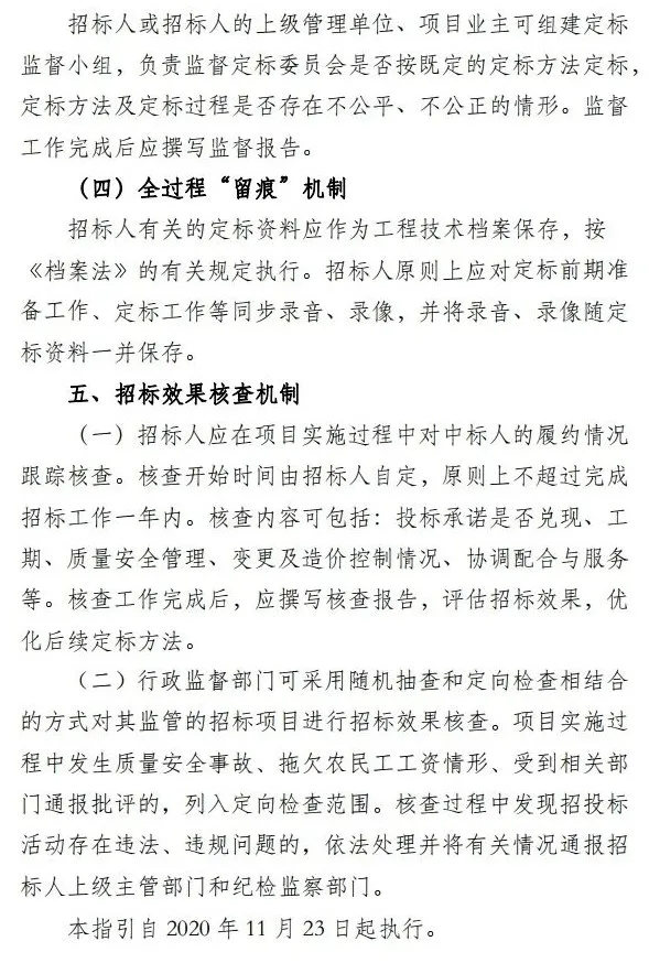
四是以“可追溯”为监管抓手,促进相关主体依法履责。 指引要求 对定标前期准备工作、定标工作等同步录音、录像,并将录音、录像 随定标资料一并保存,建立全过程“留痕”机制。规定招标人应在项目实施过程中对中标人的履约情况跟踪核查,评估招标效果。另外,行政监督部门可采用 随机抽查和定向检查相结合的方式对其监管的招标项目是否存在违法、违规问题进行核查 ,使招标人对中标结果“终身负责”。
摘自 《广东建设报》 2020.12.21 建讯
住建局官网











