广东省住房和城乡建设厅关于委托实施省级行政职权事项的通知
- 2021-03-12 18:00:00
- 小易 转贴
- 3890
广东省住房和城乡建设厅
关于委托实施省级行政职权事项的通知
广州、深圳市住房城乡建设主管部门及交通运输主管部门,汕头华侨经济文化合作试验区管委会:
为进一步深化“放管服”改革,优化营商环境,支持深圳建设中国特色社会主义先行示范区和广州实现老城市新活力、“四个出新出彩”,推动汕头华侨经济文化合作试验区转型升级、深化改革、加快构建开放型经济新体制, 省人民政府决定将一批省级行政职权事项调整由广州市、深圳市和汕头华侨经济文化合作试验区实施。 现就委托实施涉及我厅的有关行政职权事项通知如下:
一、委托实施的省级行政职权事项
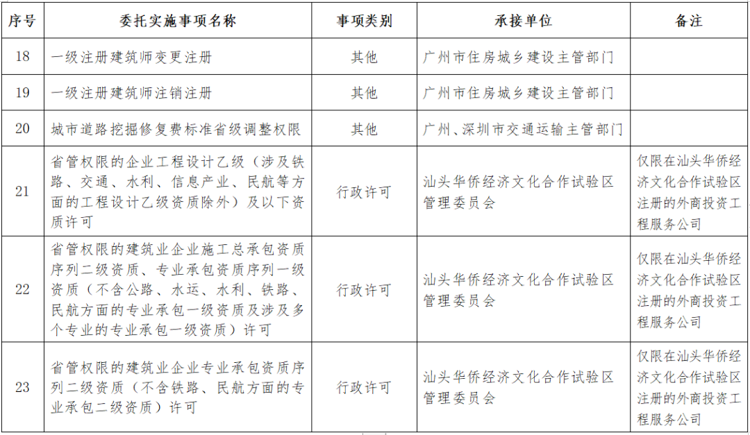
根据《广东省人民政府关于将一批省级行政职权事项调整由广州、深圳市实施的决定》(广东省人民政府令第281号)和《广东省人民政府关于将一批省级行政职权调整由汕头华侨经济文化合作试验区实施的决定》(广东省人民政府令第280号),原由我厅实施的 工程造价咨询企业乙级资质认定等23项省级行政职权事项分别委托广州市、深圳市、汕头华侨经济文化合作试验区实施(具体情况见附表)。
二、实施委托事项的要求
(一) 工程造价咨询企业乙级资质认定,工程监理企业乙级资质核准,省管权限的企业工程设计乙级(涉及铁路、交通、水利、信息产业、民航等方面的工程设计乙级资质除外)及以下资质许可,省管权限的建筑业企业施工总承包资质序列二级资质、专业承包资质序列一级资质(不含公路、水运、水利、铁路、民航方面的专业承包一级资质及涉及多个专业的专业承包一级资质)许可,省管权限的建筑业企业专业承包资质序列二级资质(不含铁路、民航方面的专业承包二级资质)许可等5项事项。
承接单位依托“三库一平台管理信息服务系统”(http://210.76.74.216/Approve/default.aspx,以下简称 “三库一平台系统” ) 实施委托事项 ,同步向社会公布办事指南,明确办事流程和办理时限等相关办理要求,并严格依法规范实施委托事项。我厅实施上述5项行政职权事项的承诺办结时限为 10个工作日 ,鼓励承接单位优化审批流程,进一步缩短承诺办结时限。办理结果在“三库一平台系统”公示公告,行政许可决定书、资质证书均采用电子证书,在“三库一平台系统”签发并供申请人下载使用。
(二) 一级注册结构工程师和其他专业勘察设计工程师、一级注册建造师、注册监理工程师、注册造价工程师、注册房地产估价师、一级注册建筑师的变更注册、注销注册及二级注册建造师执业资格注册核准(初始注册、延续注册、聘用企业变更注册、注销注册)等16项事项。
承接单位通过与广东政务服务网相连接的 “广东省建设执业注册人员数据对接报送系统” (http://210.76.74.100/)或 “广东省二级注册建造师、二级注册结构工程师、二级注册建筑师注册管理信息系统” (http://wx.gdcic.net/)在线实施上述委托事项,同步向社会公布办事指南,明确办事流程和办理时限等相关办理要求,并严格依法规范实施委托事项。在审核过程中依托“全国建筑市场监管公共服务平台”查询注册人员重复注册情况。我厅实施上述事项的承诺办结时限为 5个工作日或即办件 ,鼓励承接单位优化审批流程,承诺办结时限尽可能不超过我厅。承接单位要建立和完善申报信息核查管理、诚信管理以及核准、备案申报依据公开、过程公开、结果公开的“三公开”管理制度,加强对委托事项实施的监管。
(三) 建筑施工企业安全生产管理人员考核合格证书核发。
承接单位依托 “广东省建筑施工企业安全生产管理人员考核管理系统” (https://agryglzw.gdcic.net/),按照统一考试要求(教材、大纲、题库、试卷、阅卷)、统一工作程序(审批流程)、统一管理要求(公平、廉政、高效)、统一继续教育标准(教材、课件)的原则,依法规范实施委托事项。要配备办公场所、工作人员、软硬件设施等,建立完善配套制度,承担实施委托事项所需经费。
(四) 城市道路挖掘修复费标准省级调整权限。
承接单位要按照《城市道路管理条例》(国务院令第198号,2019年3月修订)要求,以及道路的结构、使用年限和当年材料费等,制定城市道路挖掘修复收费标准, 报省住房城乡建设、财政、物价主管部门备案。
三、职责划分
(一) 承接单位要依法依规实施上述事项,不得将委托事项再委托其他机关、组织或个人实施。 要结合实际编写并向社会公告被委托事项的办事指南,及时登录广东省政务服务事项管理系统(http://19.15.0.100/zwml-cas/login?service=http://19.15.0.100:80/zwml-admin/shiro-cas),做好相应事项实施清单、权责清单的编制和维护工作。依法做好审核发现问题的处置,对被许可企业从事许可事项的活动进行监督检查,并及时公开有关信息,接受社会监督。按照委托权限实施委托事项,对超越委托权限或者在受托过程中有违法违规行为的,依法承担相应的法律责任。发现违法线索及相关证据材料移送给有处罚权的单位。定期对委托事项实施情况进行总结, 并于每年3月底前将上一年度实施情况报送我厅。
(二)委托单位将加强对委托事项实施的指导,采取随机抽查等方式强化监管。依法承担承接单位在委托权限范围内以委托单位名义实施委托事项的法律责任。在依法承担相应责任后,可根据承接单位的过错依法予以追责。
四、委托实施日期
(一)根据广东省人民政府令第281号,调整由 广州市、深圳市实施的省级行政职权 事项, 自2021年3月15日起由承接单位实施。
(二)根据广东省人民政府令第280号,调整由 汕头华侨经济文化合作试验区实施的省级行政职权 事项, 自2021年4月1日起由承接单位实施。
特此通知。
附件:涉及省住房城乡建设厅的委托实施行政职权事项
广东省住房和城乡建设厅
2021年3月12日




