《国家职业资格目录(2021年版)》公布!职业资格减少68项!压减49%!建设领域相关15项!
- 2021-12-02 15:55:00
- 小易 转贴
- 4999
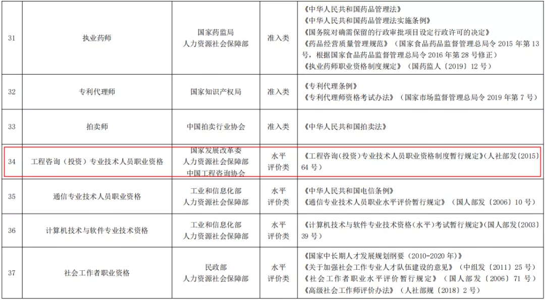
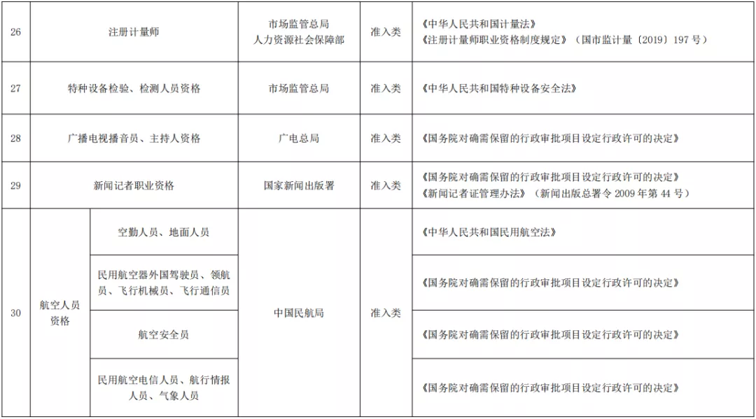
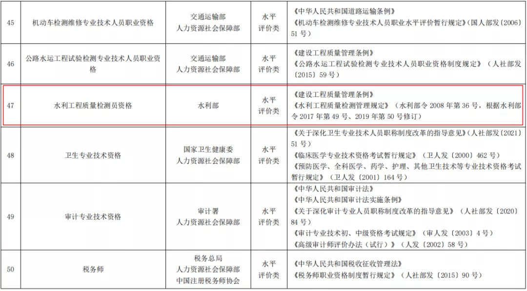
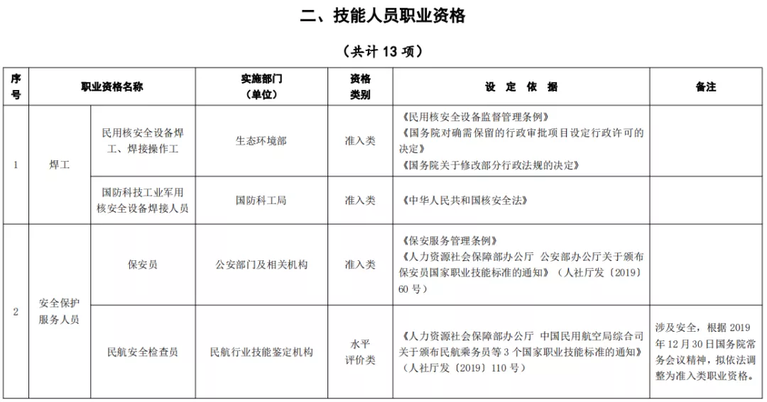
人社部公布《国家职业资格目录(2021年版)》,共计72项职业资格,其中,专业技术人员职业资格59项,含准入类33项,水平评价类26项;技能人员职业资格13项。
优化后的目录与2017年相比,
职业资格减少了68项,削减49%
,对于进一步提高职业资格设置管理科学化、规范化水平,推动降低就业创业门槛,优化就业创业环境,持续激发市场主体活力和社会创造力,推动高质量发展具有重要意义。
在
《国家职业资格目录(2021年版)》中,与建设领域相关的职业资格有15项,具体如下:
据悉,本次调整是在2017年公布的《国家职业资格目录》基础上,根据党中央、国务院转变政府职能,推进“放管服”改革要求,结合近年来国务院有关部门职责调整、行政审批事项改革等情况进行的优化。
除与公共安全、人身健康等密切相关的职业工种外,73项水平评价类技能人员职业资格全部退出目录,不再由政府或其授权的单位认定发证。
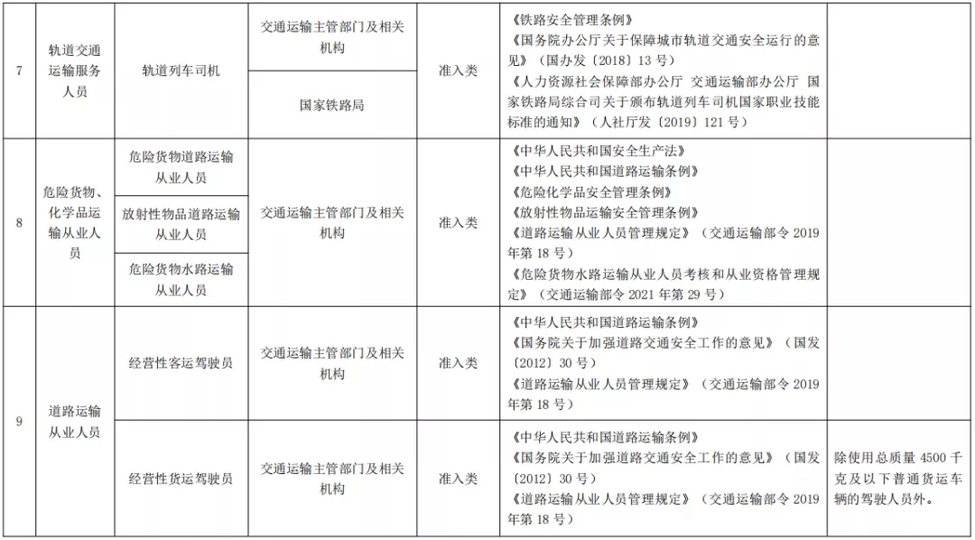
危险货物、化学品运输从业人员,道路运输从业人员,特种作业人员,
建筑施工特种作业人员
,特种设备安全管理和作业人员等涉及人员资格的行政许可事项作为准入类技能人员职业资格纳入目录。
来源:人社部、建筑时报



















