仅1家特级通过,通过率13%!住建部:公示419家建企资质审查意见
- 2022-06-27 10:17:00
- 小易 转贴
- 3861
近日,住建部《关于建设工程企业资质专家审查意见的公示》。
施工
217家施工企业235项资质申请新办、升级、增项,31项通过,204项不通过。本次公示仅1家特级通过(港口与航道工程施工总承包特级) ,申请事项为升级。 8家总包一级通过,7家升级、1家重新核定 ,类别为公路、机电、通信、电力、矿山、冶金。 中铁十六局集团第一工程有限公司等 8家企业申请公路工程施工总承包特级资质,均不通过。
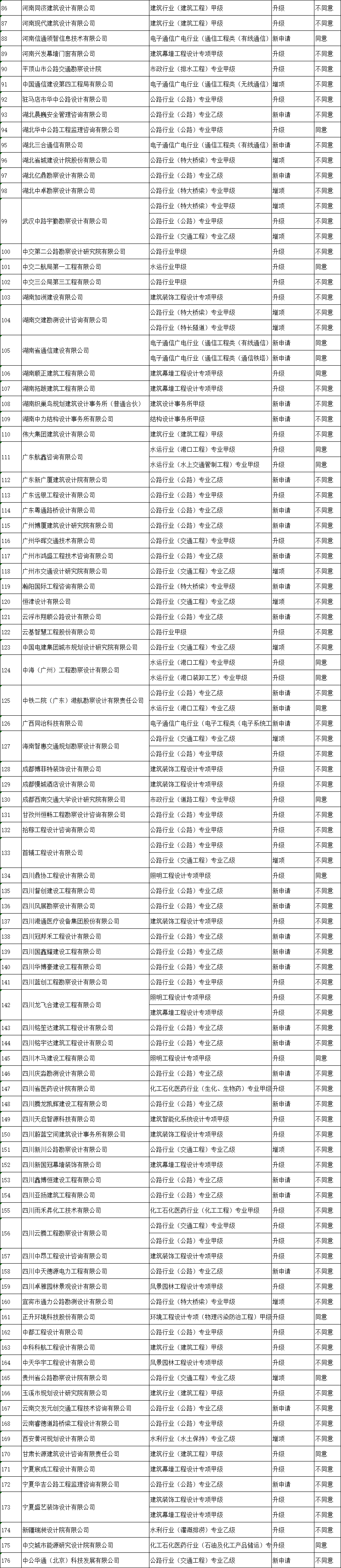
设计
176家设计企业200项资质申请新办、升级、增项,35项通过,165项不通过。 (新申请64项,同意10项,不同意54项)(升级107项,同意22项,不同意85项)(增项29项,不同意26项,同意3项)
勘察
23家勘察企业27项资质申请升级,8项通过,19项不通过。
监理
3家监理企业3项资质,类别为航天航空工程监理甲级,全部不通过。 施工、设计、勘察、监理,一共公示419家企业465项资质审查意见。
原文如下:
关于建设工程企业资质专家审查意见的公示
建办受理函〔2022〕4号 各省、自治区住房和城乡建设厅,直辖市住房和城乡建设(管)委、北京市规划和自然资源委,新疆生产建设兵团住房和城乡建设局,国务院有关部门建设司(局),国资委管理的中央企业:
按照《行政许可法》及有关建设工程企业资质管理规定,我部对近期申请建设工程企业资质的申报材料组织了专家审查,现将专家审查意见在住房城乡建设部门户网站(http://www.mohurd.gov.cn)予以公示,以广泛接受社会监督。企业申报材料中的人员、代表工程业绩等详细情况,可通过点击“住房城乡建设部网站主页→建设工程企业资质行政审批专栏→资质申报基本信息公示”进行查询。
专家审查意见为不同意的企业可通过“住房和城乡建设部门户网站→政务服务企业行政审批→申请事项办理进度查询(受理发证信息查询)”查询具体意见。 公示时间为:2022年6月17日至2022年6月30日(10个工作日,2022年6月17日起可查询具体意见)。如企业对专家审查意见有异议,可在公示期间通过建设工程企业资质申报软件(下载地址:jsb.justonetech.com)提交陈述申请,将包含陈述申请表(需法定代表人签字并加盖本单位印章)的陈述材料电子数据包通过省级住房和城乡建设主管部门上报后,我部行政审批集中受理办公室即可进行受理。提交陈述材料的日期以省级住房和城乡建设主管部门上报日期为准。
任何有关单位及个人,如对企业申报资质情况有异议的,均可向我部建筑市场监管司或办公厅反映情况。单位反映情况需加盖公章,个人反映情况需签署真实姓名并留下联系电话、地址和邮政编码。凡对公示意见不清楚或不理解的,请直接向我部建筑市场监管司咨询。
联系电话:建筑市场监管司资质处:010-58934626;
受理办:010-58933470;
通讯地址:北京市海淀区三里河路9号
邮政编码:100835
附件: 1、工程勘察资质专家审查意见汇总表
2、工程设计资质专家审查意见汇总表
3、建筑业企业资质专家审查意见汇总表
4、工程监理企业资质专家审查意见汇总表
住房城乡建设部办公厅
2022年6月16日
来源:住建部网站








