住建局:对35家建企开展资质动态核查,被核查企业需提供这10项材料
- 2021-04-08 17:00:00
- 小易 转贴
- 5634
佛山市住房和城乡建设局
关于开展2021年建筑业企业资质动态核查工作的通知
各区住房城乡建设和水利局,各有关企业:
为促进建筑市场健康有序发展,进一步加强对建筑业企业的监管,根据《行政许可法》、《住房和城乡建设部关于印发〈加强建筑市场资质资格动态监管完善企业和人员准入清出制度的指导意见〉的通知》(建市〔2010〕128号)及《佛山市住房和城乡建设局关于加强建筑行业企业资质许可后动态核查工作的通知》等相关规定,对照部门权责清单以及“双随机一公开”等有关工作要求,我局决定组织各区住建部门开展2021年建筑业企业资质许可后的动态核查工作,现将有关事项通知如下:
一、组织实施
本次动态核查由市住建部门以及委托各区住建部门组成专项核查组 到企业注册地或办公场所进行现场核查 ,具体核查时间由市、区建设主管部门与被核查企业联系。核查结束后,请各区局将核查情况报告及《2021年建筑业企业资质动态核查情况汇总表》(附件5),于2021年6月20日前报送我局。
二、核查对象范围
本次核查的对象为我市各级住建部门核发建筑业企业资质证书的企业,以 随机抽查 的方式确定受检企业名单( 详见附件1、附件2 )。
三、核查时间
(一)企业自查自纠阶段 ,被抽查企业应高度重视建筑业企业资质动态核查工作,对照资质标准进行自查自纠,并按要求 提前准备好相关资料备查 。时间: 2021年4月1日至4月15日 ;
(二)各区住建部门核查阶段 ,结合本区的实际制定本辖区的核查方案,确保动态核查工作有序开展。时间: 2021年4月16日~5月31日 ,具体核查时间由各区局自行决定;
(三)市住建部门核查阶段 。时间: 2020年4月16日~5月31日 ,到被抽查企业核查的具体时间由市住建局另行通知。
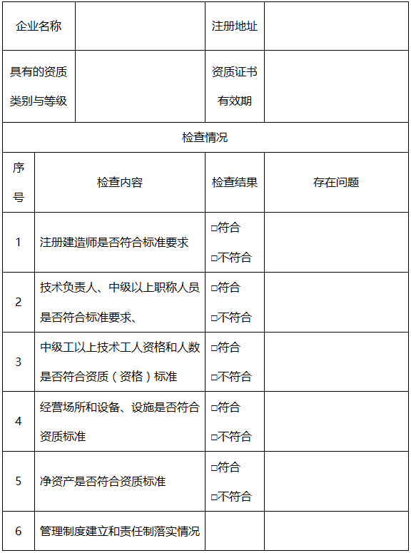
四、核查的主要内容
(一)资质证书、企业法人营业执照、安全生产许可证是否齐全有效;
(二)单位的法定代表人、技术负责人、专业技术人员、注册执业人员、技工人员等是否符合资质标准的要求;
(三)办公场所和技术装备情况;
(四)企业财务状况及管理制度建立情况;
(五)按有关规定需要核查的其他内容。
五、被核查的企业应提供的材料
(一)企业资质证书正副本、安全生产许可证副本及法人营业执照副本(现场核查);
(二)技术负责人身份证、资格证或职称证、学历或学位证(现场核查原件);
(三)注册人员执业资格证、身份证以及注册在本企业的网上查询截图(现场抽查原件);
(四)职称人员身份证、学历或学位证、职称证(现场抽查原件);
(五)技术工人身份证、资格证及网上查询截图(现场抽查原件);
(六)核查当月或者上月公司所有员工的社保清单及企业缴费凭证(社会保险缴费发票或银行转账凭证或5S电子税务厅的查询截图等证明)(社保局打印,并加盖社保局公章的原件);
(七)公司年度财务报表(加盖公司财务部门印章);
(八)设备、办公场所等证明材料;
(九)管理制度建立和责任制落实情况的材料;
(十)市场行为等其他方面的材料。
六、核查的有关要求
(一) 企业有多项建筑业企业资质的 ,企业注册执业人员、中级职称人员、技工人员的考核, 以企业资质中最高值进行考核 ;
(二)被核查企业应按要求提供真实资料,并积极配合核查人员工作,资料不齐或者无法提供原件的,应以予说明。被核查企业提供虚假资料的,一经查实,按不合格企业处理。
(三)对核查结果为“不合格”的企业,核查部门应 现场向企业下发《建筑业企业资质核查责令改正通知书》,同时抄送一份给市住建部门 ,并督促企业限期落实整改。 整改期间,住建部门不予受理该企业资质升级、增项、变更等业务申请,企业不得承接新的工程业务 。
(四)企业整改期满,由核查部门组织复查,并于2021年9月10日前将复查结果(附件6)及有关情况报告报送我局,如经核查部门 复核仍未达到资质标准要求 ,由原资质许可机关 依法撤回该企业相关资质证书 。
(五)各区住建部门在核查工作结束后,应及时将核查情况及处理意见在网上公开,并按要求报送市住建部门;对于撤回不达标企业资质的,原资质许可机关应依据《建筑业企业资质管理规定》(住建设部第22号令)第二十八条及第三十条相关规定,及时注销其资质并向社会公布其资质证书作废。
附件:
1.建筑业企业资质动态核查企业名单(区局核查).doc
2.建筑业企业资质动态核查企业名单(市局核查).doc
3.建筑业企业资质许可后核查情况记录表.doc
4.建筑业企业资质核查责令改正通知书.doc
5.2021年建筑业企业资质动态核查情况汇总表.doc
6.2021年建筑业企业资质动态核查复查情况汇总表.doc
佛山市住房和城乡建设局
2021年4月1日
(联系电话:82629530,邮箱:fszjjjk@fszj.foshan.gov.cn)










